辣椒果实因其独特辛辣风味、丰富营养组分及多样化风味物质而备受青睐,其花器官与果实的正常发育直接决定果实品质。YABBY基因家族作为调控植物花器官发育的关键转录因子,在辣椒中的生物学功能尚未明确。bevictor伟德官网邹学校院士团队刘峰教授课题组通过YABBY家族分析揭示CaYABBY5调控辣椒花果发育,相关结果以“Genome-wide analysis of the CaYABBY family in pepper and functionalidentification of CaYABBY5 in the regulationof floral determinacy and fruitmorphogenesis”发表在《Journal ofIntegrative Agriculture》。

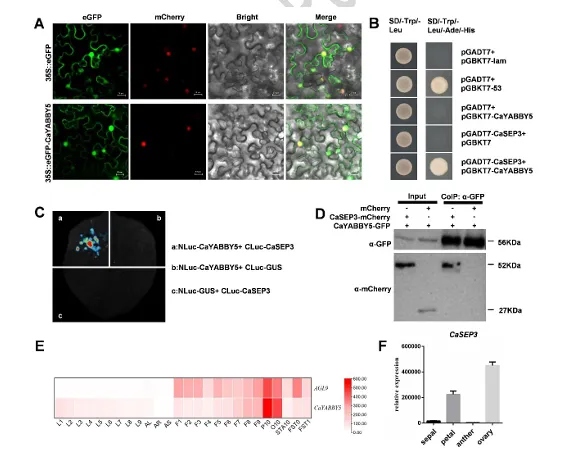
本研究系统鉴定了辣椒基因组中9个CaYABBY基因,发现其成员在生殖器官中呈现差异表达特征。其中,特异性表达于花瓣和心皮的CaYABBY5基因,通过辣椒基因沉默和番茄异位表达双重验证,揭示了该基因通过调控心皮形态发生影响花器官决定性与果实形态建成。蛋白互作分析发现,CaYABBY5与SEPALLATA3同源蛋白(SEP3)存在相互作用,且两者在辣椒花器官中呈现高度一致的表达模式,表明二者可能通过协同作用调控花-果形态建成。该研究首次解析了辣椒YABBY基因家族的功能特征,为茄科作物花器官发育调控网络研究提供了新视角。





